2.1 Overview

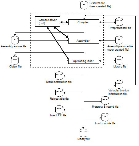
CC-RL generates files executable on the target system from source programs described in C language or assembly language.

CC-RL consists of the following commands. A single driver (ccrl) controls all phases from compilation to linking.

ccrl: Compilation driver start command

asrl: Assembler start command

rlink: Optimizing linker start command

 

Processing of each command is shown below.

(1)

Compiler

Performs processing of preprocess directives, comment processing, and optimization for a C source program and then generates an assembly source file.

(2)

Assembler

Converts an assembly source program into machine language instructions and then generates a relocatable object file.

(3)

Optimizing linker

Links an object file and library file, and then generates an executable object file (load module file) on the target system.

It also performs ROMization, performs optimization during linking of relocatable files, creates and edits library files, converts to Intel HEX files and Motorola S-record files, and generates the variable/function information file containing declarations of the saddr variable or callt function.

Figure 2.1

Operation Flow of ccrl