CHAPTER 21 TABLE GENARATION UTILITY mkritbl


This chapter explains the table generation utility mkritbl.

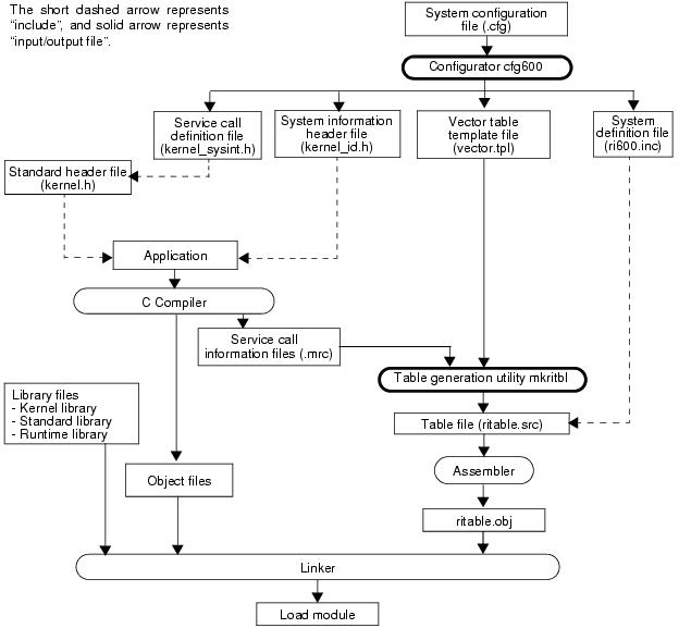
21.1 Outline

The utility mkritbl is a command line tool that after collecting service call information used in the application, generates service call tables and interrupt vector tables.

When compiling applications, the service call information files (.mrc) that contains the service call information to be used are generated. The mkribl reads the service call information files, and generates the service call table to be linked only the service calls used in the system.

Furthermore, the mkritbl generates an interrupt vector table based on the vector table template files generated by the cfg600 and the service call information files.

Figure 21-1 Outline of mkritbl



21.2 Start mkritbl

21.2.1 Start mkritbl from command line

It is necessary to set the environment variable "LIB600" to "<ri_root>\lib600" beforehand.

The following is how to activate the mkritbl from the command line.

Note that, in the examples below, "C>" indicates the command prompt, "D" indicates pressing of the space key, and "<Enter>" indicates pressing of the enter key.

The options enclosed in "[ ]" can be omitted.

C> mkritbl.exe D [path] <Enter>



The output files are generated to the current folder.

The details of each option are explained below:

- path
Specifies the service call information file or the path to the folder where the service call information files are retrieved. Note, when a folder path is specified, the sub folder is not retrieved.
The mkritbl makes the current folder a retrieval path regardless of this specification.


Note <ri_root> indicates the installation folder of RI600V4.
The default folder is C:Program FilesRenesas ElectronicsCubeSuite+RI600V4.


21.2.2 Start mkritbl from CubeSuite+

This is started when CubeSuite+ performs a build, in accordance with the setting on the Property panel, on the [System Configuration File Related Information] tab.

21.3 Notes

Refer to "2.6.1 Service call information files and "-ri600_preinit_mrc" compiler option".