1.1 Overview

The build tool is comprised of components provided by CC-RX. It enables various types of information to be configured via a GUI tool, enabling you to generate load module file or library file from your source files, according to your objectives.

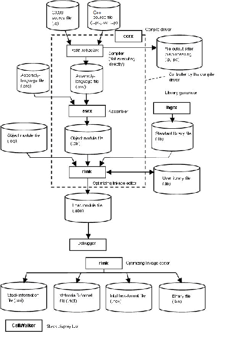
CC-RX is comprised of the four executable files listed below.

(1) ccrx: Compile driver

(2) asrx: Assembler Optimizer

(3) rlink: Optimizing linkage editor

(4) lbgrx: Library generator

 

Figure 1.1 illustrates the CC-RX processing flow.

Figure 1.1

CC-RX Processing Flow