Everything
2.1 Overview

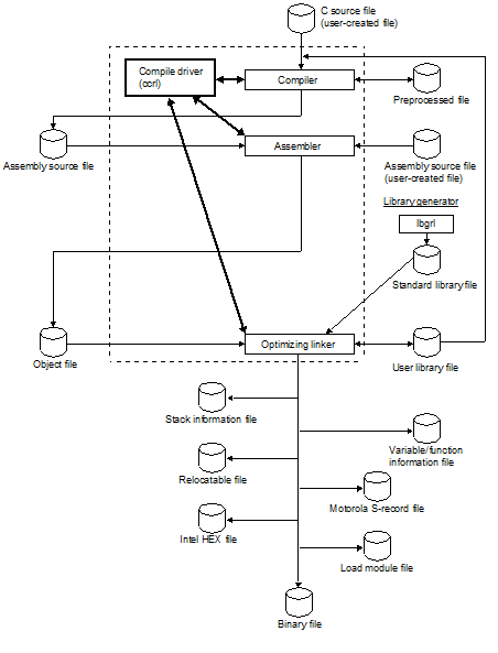
CC-RL generates files executable on the target system from source programs described in C language or assembly language.

CC-RL consists of the following commands. A single driver (ccrl) controls all phases from compilation to linking. It also creates standard libraries by using the library generator (lbgrl).

ccrl: Compilation driver start command

asrl: Assembler start command

rlink: Optimizing linker start command

lbgrl: Library generator [V1.13 or later]

 

Processing of each command is shown below.

(1)

Compiler

Performs processing of preprocess directives, comment processing, and optimization for a C source program and then generates an assembly source file.

(2)

Assembler

Converts an assembly source program into machine language instructions and then generates a relocatable object file.

(3)

Optimizing linker

Links object files and library files to generate object files (load module files) that are executable on the target system.

It also handles the creation of ROM images for use in embedded applications, optimization during the linking of relocatable files, the creation and editing of library files, conversion to Intel HEX files and Motorola S-record files, and the generation of variable/function information files containing declarations of saddr variables and callt functions.

(4)

Library generator [V1.13 or later]

A tool that generates standard libraries. When creating a standard library, any compile options can be specified.

Figure 2.1

Operation Flow of ccrl